復活!CP/M ワンボードマイコンでCP/Mを!
CP/MがTK−80互換のワンボードマイコンの上で復活します
ND80ZVとMYCPU80の上でCP/Mが走ります!
[第261回]
●RAMのバックアップ(2)
現在試作ボードで評価を行っております「開発コードE−80プロジェクト」のメインボードに搭載する予定のRAM(IS61C5128AS)は1個で512KBもあって、8ビットCPU用としては十分過ぎる容量なのですが、これをバックアップしようとしましたら、保持電流が意外に大きくて、RTC用に使うつもりのボタン電池では1ヶ月しかもたないことがわかりました。
そこでY様に「RAMのバックアップは考えません」とお伝えしましたところ、Y様からは
「そういうことでしたら、乾電池でのバックアップを検討できませんか?」
という返事が届きました。
実はこの試作ボードのテスト作業をしていて私自身が体験していたことなのですが、なにしろRAMだけしかありませんから、回路の修正のためなどで電源を落とすとせっかくスイッチパチパチで入れたテストプログラムが全部消えてしまいます。
それで何回も同じプログラムを入力しながら、いっそのことテスト用にだけでもバックアップをしてしまおうか、と思っていたところでした。
さっそくそのように基板を改造いたしました。
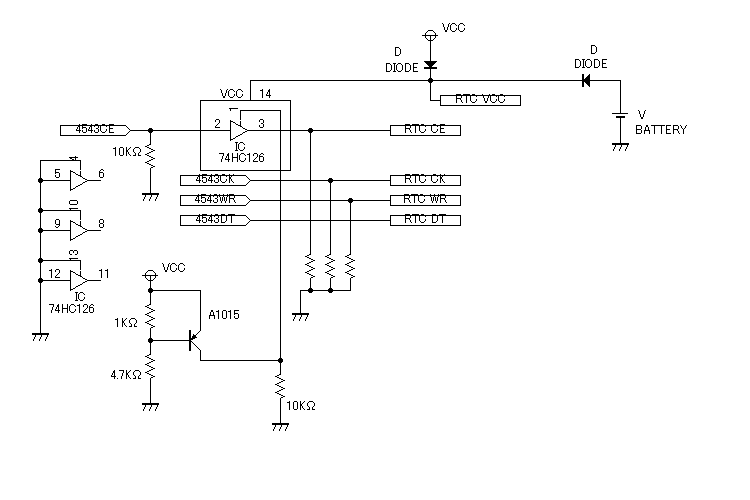
こちらが改造前の、つまりRAMのバックアップを考慮する前の、RTCだけのためのバックアップ回路図です。

こちらは乾電池でのRAMバックアップ回路を付加したあとの回路図です。

RAMとRTCの回路です。

改造後の写真です。

追加配線だらけになってしまった74HC126の写真です。
黒被覆線のためICbェ見えませんが、写真中央が74HC126です。

写真を撮ったあとで気がついたのですが、この回路はボタン電池がないと正しく機能しません。
そのはずなのだったのですが。
そのことに気がつくまでの間、何回か電源のON、OFFをしてRAMのテストをしたのですけれど、正しくバックアップされていました。
でも、回路図にありますように、ボタン電池がないと74HC126が死んでしまいますから(実際は10KΩを経由してしっかり生きていたりしていたかも)、現在はもちろんボタン電池も実装しています。
さて。
上のように改造したあとで、実際にRAMのバックアップについて試してみました。
前回少し書きましたがIS61C5128ASのデータシートには、バックアップ電圧に関する記載がありません。
あるのは5V±10%という表示だけです。
まさか、4.5Vが限界だなんてことは…、ないでしょうねえ。
試してみましたところ、ちょいと使い古しのアルカリ乾電池単三2個直列約2.5Vでは、RAMの内容は保持できませんでした。
新品のアルカリ乾電池単三2個直列3Vでは、繰り返しテストしてもデータは消えずに残っていました。
しかしこのテストの結果からすると、単三乾電池2本では、電池の消耗を考えるとやや不安になります。
そこでY様には「単三乾電池3本直列でのバックアップが妥当です」とご報告いたしました。
ところでこのRAMの場合、ボタン電池CR2032では1ヶ月ほどしかもたないという計算結果になったのですが、それではアルカリ乾電池単三ではいったいどれくらいの期間バックアップできるのでしょうか。
それを確認してみなければ、わざわざ乾電池でバックアップするように設計変更する甲斐がありません。
製品によってばらつきがあるようですがアルカリ乾電池単三の容量は、2000〜2700mAHくらいのようです。
この数字をもとに前回と同じ計算をしてみますと
2000/0.3≒6667(時間)ですから
6667/24≒278(日)になります。
9ヶ月ほど持つということになりますから、これなら、まあ、よろしいのではありませんでしょうか。
ワンボードマイコンでCP/Mを![第261回]
2012.12.4upload
前へ
次へ
ホームページトップへ戻る