トランジスタでCPUをつくろう!
トランジスタで8080をつくってしまおうというまさにびっくり仰天、狂気のプロジェクトです!
☆☆☆☆☆☆☆☆☆☆☆☆☆☆☆☆☆☆☆☆☆☆☆☆☆☆☆☆☆☆☆☆☆☆☆☆☆☆☆☆☆☆
見事にできましたら、もちろんTK−80モニタを乗せて、それからBASIC、CP/Mを走らせましょう!
☆☆☆☆☆☆☆☆☆☆☆☆☆☆☆☆☆☆☆☆☆☆☆☆☆☆☆☆☆☆☆☆☆☆☆☆☆☆☆☆☆☆
[第16回]
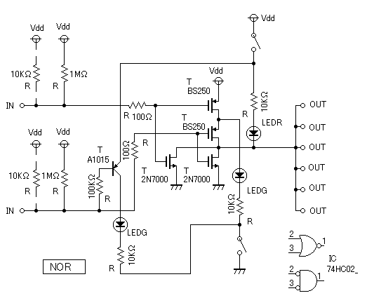
●2入力NORテスト回路
[第14回]で説明をしました2入力NORのテスト回路を作りました。
こちらがその回路図です。

今までお見せしておりました回路図に比べるとかなりごちゃごちゃしています。
実はこういう形の組立キットを作ったらどうだろうか、と考えているのです。
MYCPU80の場合には試作から完成するまで随分長丁場だったのですが、その間皆様にはただ読んでいただくだけで、組立キットの形で完成しましてからやっとご購入いただいてはじめてさわっていただくことができました。
私としましてもMYCPU80は今まで未経験の巨大基板の組立キットでしたので、そうするしかありませんでした。
いえ、巨大という意味では今回のトランジスタ版は確実に74HC版MYCPU80を越えるサイズになることは間違いありませんけれど。
逆にそういうことなので、それはもう1枚の基板ではとても無理で、何枚かに分割して作成することになろうかと思います。
さらに今回はCMOSロジック回路を全てMOSFETで作るという、全く未経験のことへの挑戦ですので、たとえ複数の基板に分かれていたとしても、いきなり全体の回路を設計するのはとても無理で、今ちょうど取り掛かっておりますように、MYCPU80を構成しております74HC各ロジックICをひとつひとつMOSFET回路に置き換えていくという作業を積み上げていくことになると思います。
当然その過程ではそれらの回路を試作しながら進むことになりますが、さすがに私としてもそういう基板をぜんぶジャノ目基板で手作りするというのは、とてもとてもたまりません。
特に[第14回]で説明をしましたように、NOT、NAND、NOR回路はそれらを複数個接続して、また別の74HC相当の機能を作るとか、ある動作のための回路を作るとかという場合のテストとして使う場面が、これからは何回もでてくるのではと予測しています。
そこでそういう基本回路の基板を作って、それ自体をパーツとして組み合わせてあれこれ評価のために使いたいと考えています。
で。
どうせ基板を作るのでしたら、いつもお読みいただいております皆様にも、ただ読んでいただくだけではなくて、パーツとしてのテスト基板をお申し込みいただいて、トランジスタで作るロジック回路を実際にご経験いただくという企画もよろしいのでは、と突然に思いついてしまいました。
あ。
まだそう思いついたばかりで、これからどういうものにしていくかを考えていきますので、実際に供給できるようになるのはもう少し先のことになると思います。
最終目的は何回か書いておりますようにランジスタ版8080の組立キット(!)を作ることですが、いくらなんでも上記のようなパーツを組み合わせて8080を作る、というようには考えてはおりません。
そういうパーツキットとは別に、最終的には別途設計した複数基板の組立キットとして用意することになると思います。
今回思いついたパーツキットはトランジスタ版8080組立キットの前段階の部分的なプロトタイプの構成パーツ、または試行錯誤パーツという位置づけになろうかと思います。
まあ、そういう位置づけにこだわらずに、形としては汎用ロジックICのMOSFET版組立キットということになりますから、あれこれ工夫してお楽しみいただけるのではないかと思っております。
もちろん回路図にありますように、2N7000およびBS250を含む組立キットとして考えております。
2N7000はともかくとしましてTO−92型(あの3本足型)のPチャネルMOSFETはきわめて入手困難です。
が。
すでに書きましたように、幸い先般とりあえずサンプル的に海外からBS250を取り寄せることができました。
いささか不満足なところもありますが、2N7000とBS250の組み合わせでなんとか使えそうという結果を得ましたので、現在追加で少しまとまった数量をオーダーしています。
そのように今はまだ海外からならばBS250も入手できますが、あくまで流通ストックですから、やがてなくなってしまうことになるかと思います。
ちょいと希少価値のある組立キットです。
前置きがえらく長くなってしまいました。
今回はそういうことを考えましたので、その目的に合うようにスイッチとかLEDとかといったものも組み込むように考えました。
下は上の回路をジャノ目基板に組んだ試作回路を使ってテスト中の写真です。

74HCのロジック回路は負論理で考えることが多い(アクティブロゥ)ので、信号がLのときにLEDが点灯するようにしてあります。
入力が緑色LEDで出力が赤色LEDです。
入力が無いときはプルアップ抵抗によってH入力になります。
2入力NORですから2つの入力がともにL(緑LED点灯)のときのみ出力がH(赤LED消灯)になります。
上の写真は2入力のうちの片方のみGNDにショートしてLを入力したところです。
もう一方の入力はHのままですから出力はL(赤LED点灯)になっています。
5V電源に挿入したテスタは0.71mAを示しています。
非常に小さい値ですが、実はこれはLEDの点灯によるものです。
MOSFET回路には全く流れていません。
上の状態のままLED表示回路のスイッチをOFFにしました。

テスタの表示は0mAになりました。
説明の途中ですが、本日は時間がなくなってしまいました。
この続きは次回にいたします。
トランジスタでCPUをつくろう![第16回]
2015.3.20upload
前へ
次へ
ホームページトップへ戻る