トランジスタでCPUをつくろう!
トランジスタで8080をつくってしまおうというまさにびっくり仰天、狂気のプロジェクトです!
☆☆☆☆☆☆☆☆☆☆☆☆☆☆☆☆☆☆☆☆☆☆☆☆☆☆☆☆☆☆☆☆☆☆☆☆☆☆☆☆☆☆
見事にできましたら、もちろんTK−80モニタを乗せて、それからBASIC、CP/Mを走らせましょう!
☆☆☆☆☆☆☆☆☆☆☆☆☆☆☆☆☆☆☆☆☆☆☆☆☆☆☆☆☆☆☆☆☆☆☆☆☆☆☆☆☆☆
[第275回]
●CLK表示LEDを追加しました
ひょっとすると前回の写真をご覧になってお気付きかもしれません。
ずっと動作テストをやってきて、今頃になってCLKを表示するLEDがあるとよいということに気が付きました。
MYCPU4は1命令を実行するのに4CLKかかります。
実際には2CLKあればよい命令もあるのですが、たかだか4ビットのCPUで命令によって実行クロックを変えてみても回路が複雑になるだけで特にメリットはありませんから、どの命令も4CLKで実行するように考えてあります。
それで1〜4CLKのときの回路の動作がわかるようにステップ動作はCLKごとに進むようにしてあります。
しかしテスト動作の写真では「これはCLK1のときの写真です」とか「CLK4のときの写真です」というように説明文をつけているので「そうなのか」と思うだけで説明がなければ写真を見ただけでは今が何クロックのときなのかがわかりません。
そこでCLK0〜CLK3の各クロックの状態がわかるように2ビット分のLEDをメモリ/クロック回路基板に追加しました。
今までの説明ではCLK1〜CLK4として説明してきましたが実際にはCLKが下位ビットでMCKが上位ビットの2ビットでCLK0、CLK1、CLK2、CLK3を示しますので、この機会に今までのCLK1〜CLK4をこれからはCLK0〜CLK3と表現するように改めます。
下がCLK0のときの写真です。

写真下側のメモリ/クロック回路基板に2個の赤色LEDを追加しました。
左側が上位ビット(CK1)で右側が下位ビット(CK0)です。
両方とも消灯していて00つまりCLK0の状態であることを示しています。
CLK1のときの写真です。

CK1は消灯していますがCK0が点灯していて、01つまりCLK1であることを示しています。
CLK2のときの写真です。

CK1が点灯してCK0は消灯しています。
10つまりCLK2であることを示しています。
CLK3のときの写真です。

LEDが両方とも点灯しています。
11つまりCLK3であることを示しています。
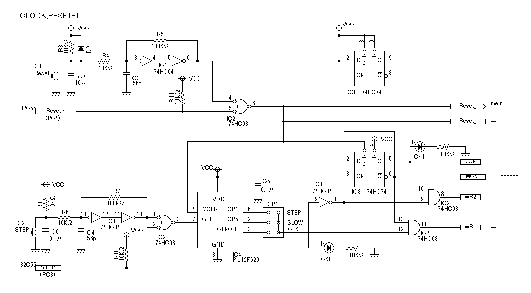
クロック回路にLEDを追加した回路図です。

現在準備中のプリント基板には上の回路図の通りにLED表示用の配線を追加してあります。
トランジスタでCPUをつくろう![第275回]
2020.12.7upload
前へ
次へ
ホームページトップへ戻る