トランジスタでCPUをつくろう!
トランジスタで8080をつくってしまおうというまさにびっくり仰天、狂気のプロジェクトです!
☆☆☆☆☆☆☆☆☆☆☆☆☆☆☆☆☆☆☆☆☆☆☆☆☆☆☆☆☆☆☆☆☆☆☆☆☆☆☆☆☆☆
見事にできましたら、もちろんTK−80モニタを乗せて、それからBASIC、CP/Mを走らせましょう!
☆☆☆☆☆☆☆☆☆☆☆☆☆☆☆☆☆☆☆☆☆☆☆☆☆☆☆☆☆☆☆☆☆☆☆☆☆☆☆☆☆☆
[第425回]
●「TR125」プリント基板の製作
5日ぶりの更新になってしまいました。
この数日はトランジスタロジック回路の更なる改良に傾注していました。
もうあと一息というところがなかなか越えられなくて苦闘していたのですが昨日になってやっとクリアできました。
その成果については次回あたりから書いていくつもりです。
それはそれとして今回はその前から作業していた「TR125」プリント基板についてまず片付けておきたいと思います。
74LS125は3ステートバッファです。
1個のICに4回路が入っています。
トランジスタロジック回路としては以前に74LS126相当の「TR126組立キット」を作りました([第350回])。
74LS125と74LS126はC入力がLのときに出力がアクティブになる(74LS125)かC入力がHのときに出力がアクティブになる(74LS126)かの違いがあるだけで動作としては両方とも同じ3ステートバッファです。
[第350回]に書いていますようにそのときに作ったTR126基板はまだ問題がありました。
その問題については[第345回]以降で説明しています。
最終的には問題をクリアできましたのでその後に作ったトランジスタ版MYCPU4TR組立キット基板にはその回路を使いました。
また「TR74}([第422回])および「1/2TR373」([第423回])でもその回路を使っています。
しかし以前作った「TR126組立キット」の回路基板は結局問題を解決したあとの基板は作らないままでした。
今回は久し振りにトランジスタロジック回路の新しい基板を何点か作ることになりましたのでこの機会に3ステートバッファ回路基板も作ることにしました。
ただし上に書きましたように今回作る基板は「TR126」ではなくて「TR125」です。
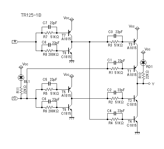
下はTR125の1回路分の回路図です。

C入力信号とその後ろのインバータからの出力のラインを入れ換えると「TR126」回路になります。
1枚のプリント基板に同じ回路が4組あります。
C入力がLのときにY=Aになります。
C入力がHのときはYはハイインピーダンスになります。
今まで作成した多くのトランジスタロジック回路基板の入力、出力LEDはHのときに点灯するようになっていました。
しかし今回はC入力がLのときに出力がアクティブになりますからそこのところをわかり易くするためにC入力がLのときにLED(BL1)が点灯するようにしました。
C入力とロジックを同じにしたほうがわかりやすいと考えましたのでY出力もLのときにLED(RD1)が点灯するようにしました。
基板スペースの関係でA入力にはLEDはついていません。
下はTR125基板のアートワーク図です。

1回路あたり8トランジスタです。
4回路ありますから8×4=32トランジスタです。
トランジスタでCPUをつくろう![第425回]
2024.3.4upload
前へ
次へ
ホームページトップへ戻る